Latest Articles

Articles in press have been peer-reviewed and accepted, which are not yet assigned to volumes/issues, but are citable by Digital Object Identifier (DOI).
Quorum sensing of microalgal-bacterial symbiosis systems in wastewater treatment
ZHANG Zhe, ZHENG Huabao, WANG Min
, Available online  doi: 10.11833/j.issn.2095-0756.20250605
[Abstract](95) [HTML] (75) [PDF](17)
Abstract:
The microalgal-bacterial symbiosis (MABS) system has attracted broad attention for its ability to remove organic matter, nitrogen, phosphorus, and other pollutants from wastewater through mutualistic interactions between algae and bacteria. It boasts such advantages as high purification efficiency, low energy consumption, and environmental friendliness. Quorum sensing (QS), a crucial chemical communication mechanism among microorganisms, regulates gene expression and collective behaviors via signaling molecules, profoundly influencing the formation, structural stability, metabolic function, and environmental adaptability of MABS. This article systematically reviews the interaction mechanisms between microalgae and bacteria, including material exchange and signal communication. It also summarizes the existing MABS systems and their applications in wastewater treatment. Based on this, it is further clarified how QS regulates the development and structural integrity of biofilms, and how it coordinates the metabolic cooperation between both parties during pollutant degradation, thereby enhancing overall performance and resilience of the system. Finally, the prospects for targeted optimization of MABS system functions by intervening in QS signaling pathways are discussed. The important role of QS regulation in developing efficient, stable, and intelligent novel wastewater treatment technologies is emphasized, which is expected to drive the field toward a more energy-efficient, controllable, and resourceful direction. [Ch, 2 tab. 92 ref. ]
Spatiotemporal evolution and driving factors of vegetation coverage in the Qingjiang Estuary of Yueqing Bay from 2003 to 2024
ZHU Wei, GUO Hongying, TAN Qingbi, LUO Yongjun, NIU Lixia
, Available online  doi: 10.11833/j.issn.2095-0756.20250522
[Abstract](104) [HTML] (37) [PDF](21)
Abstract:
  Objective  Yueqing Bay is a typical ecologically sensitive area, harboring the northernmost large-scale mangrove (Rhizophorceae) forests in China. This study aims to investigate the evolution of fractional vegetation cover (F) in this region over the past 22 years and their relationship with climatic factors, which can guide habitat restoration and ecological seawall construction, and provide references for similar areas in dealing with biological invasions and ecological risk management.   Method  Based on Landsat data from 2003 to 2024 and combined with the normalized difference vegetation index (NDVI), the spatiotemporal variation of vegetation coverage and its driving factors were analyzed using the pixel dichotomy model, Theil-Sen Mediam and correlation analysis.   Result  The overall F in the Qingjiang Estuary exhibited a fluctuating growth trend over the past 22 years, rising from 0.601 in 2003 to 0.694 in 2024, with an annual average growth rate of 0.008. The spatial distribution of different vegetation coverage levels exhibited significant area transitions. The combined area proportion of low and medium-low F zones significantly decreased from 30.33% to 11.17%, while that of medium and medium-high F zones exhibited a significant increase, from 27.93% to 54.54%. The annual mean maximum temperature, annual mean minimum temperature, annual precipitation, and annual number of precipitation days all exerted negative effects on F.   Conclusion  From 2003 to 2024, the vegetation coverage level and its spatial pattern in the Qingjiang Estuary demonstrates a positive development trend. The annual mean minimum temperature has the most significant negative impact on F among all the influencing factors. As a region subject to intensive human activities, it has undergone a transition from destruction to restoration. Mangrove rehabilitation, tidal flat management, the eradication of invasive species, and other projects led by man are the key factors driving the increase in vegetation coverage. [Ch, 3 fig. 2 tab. 40 ref.]
Flower bud differentiation process of Zanthoxylum bungeanum and changes in endogenous hormones
LI Zhengyin, LI Lianfang, FAN Huaigang, WANG Wenjun, LI Chao, ZENG Qingxian, CUI Huadong, ZHOU Chunli
, Available online  doi: 10.11833/j.issn.2095-0756.20260129
[Abstract](98) [HTML] (34) [PDF](24)
Abstract:
  Objective  The objective is to observe the flower bud differentiation process of Zanthoxylum bungeanum ‘Xiaolongpao’, clarify the corresponding relationship between the morphology and structure of flower buds, and analyze the dynamic changes of endogenous hormones and their ratios in influencing the flower bud differentiation, so as to provide a scientific basis for the regulation of flower and fruit and cultivation management of Z. bungeanum.  Method  From May 23, 2024 to March 31, 2025, 32 consecutive samplings were conducted in the Z. bungeanum base in Longshu Town, Ludian County, Zhaotong City, Yunnan Province. The morphological and structural changes of flower bud differentiation process of ‘Xiaolongpao’ were analyzed using paraffin sectioning technology combined with morphological observation. Typical stages were identified and the start and duration of each stage were determined. The contents of abscisic acid (ABA), gibberellin (GA3), indole-3-acetic acid (IAA) and zeatin riboside (ZR) at different differentiation stages of flower buds were determined by ultra-high performance liquid chromatography-tandem mass spectrometry, and the dynamic changes of their contents and ratios were analyzed.  Result  The flower bud differentiation process of ‘Xiaolongpao’ was divided into 6 stages: undifferentiated stage (Ⅰ), differentiation initiation stage (Ⅱ), inflorescence axis differentiation stage (Ⅲ), flower bud differentiation stage (Ⅳ), calyx differentiation stage (Ⅴ), and pistil differentiation stage (Ⅵ). The flower bud differentiation process lasted about 10 months, and there was overlap between different differentiation stages. Stage Ⅱ was the critical period for the initiation of flower bud differentiation, starting in the second half of May. The size and morphology of axillary buds at stages Ⅰ to Ⅵ showed extremely significant stage changes (P< 0.01). The mass fractions and ratios of endogenous hormones at different differentiation stages showed extremely significant differences (P< 0.01): The mass fractions of ABA and GA3 continued to decrease extremely significantly (P< 0.01) from stage Ⅰ to stage Ⅴ, slightly increased at stage Ⅵ. The mass fractions of IAA and ZR reached their peak at stage Ⅲ and were the lowest at stage Ⅴ. The ratios of ABA/GA3 and ZR/GA3 gradually increased from stage Ⅰ to Ⅳ, reach the highest in stage Ⅳ and then decrease, while the ratios of ABA/IAA and ZR/IAA reached their peak in stage Ⅴ.   Conclusion  The anatomical structure and morphology of flower buds of ‘Xiaolongpao’ at different differentiation stages are closely related, and the differentiation duration is relatively long. The changes in the mass fraction of endogenous hormones and their ratios significantly affect the initiation and structural formation of differentiation. In production, the differentiation of flower buds can be artificially regulated during the critical period. [Ch, 3 fig. 2 tab. 38 ref.]
Identification of PHT gene family and expression analysis under low phosphorus stress in Phoebe bournei
NI Mingyang, ZHU Yuanyuan, FU Ningning, WANG Li, LIU Yan, TONG Zaikang, ZHANG Junhong
, Available online  doi: 10.11833/j.issn.2095-0756.20250312
[Abstract](106) [HTML] (37) [PDF](27)
Abstract:
  Objective  Phoebe bournei is a valuable tree species in southern regions of China, yet its plantation productivity is often constrained by low-phosphorus stress. This study aims to systematically characterize the P. bournei PHT gene family and elucidate its regulatory mechanisms under low phosphorus stress, providing a molecular basis for genetic improvement of phosphorus efficiency in P. bournei.   Method  Based on the whole-genome data of P. bournei, bioinformatics methods were employed to identify PHT family members, analyze their physicochemical properties, phylogenetic relationships, chromosomal localization, and cis-acting elements. Low phosphorus stress was applied to seedlings of different families, and reverse transcription real-time quantitative PCR (RT-qPCR) was utilized to detect expression patterns of key genes.   Result  A total of 48 PbPHT genes were identified, which distributed unevenly on 12 chromosomes, with 11 genes clustered on the LG02 chromosome. It classified into 5 subfamilies (PHT1−PHT5), with PHT3 being the largest subfamily (24 members). Cis-element analysis revealed enrichment of hormone-responsive (40.6%) and stress-responsive elements (20.6%) in promoter regions of PHT genes, predominantly methyl jasmonate- (304) and abscisic acid (ABA)-responsive elements (248). Under low phosphorus stress, PHT gene expression exhibited family- and tissue-specific patterns. In roots, the expression level of PbPHT3.7 in the “Jing’an” family increased 11-fold, and expression level of PbPHT5.1 in the “Yifeng” family increased 4-fold. The expression divergence of PbPHT3.21 in stems and leaves was observed across families.   Conclusion  The P. bournei PHT family collaboratively regulates low phosphorus stress adaptation through cis-element diversity and family-specific expression patterns. This study identifies key candidate genes for breeding phosphorus-efficient P. bournei cultivars, and also offers new insights into phosphorus signaling networks in Lauraceae plants. [Ch, 6 fig. 1 tab. 32 ref.]
Response of phyllospheric microorganisms to the remediation of cadmium and arsenic co-polluted soil by silicon-magnetic biochar in rice
WANG Jiahao, CHEN Yao, ZHANG Yu, ZHAO Keli, WU Jizi
, Available online  doi: 10.11833/j.issn.2095-0756.20250276
[Abstract](127) [HTML] (40) [PDF](27)
Abstract:
  Objective  To address soil Cd-As co-contamination, this study elucidates the mechanism by which silicon-magnetic biochar (SBC) enables safe rice production via “material-microbe-gene” regulation.   Method  A pot experiment using SBC was conducted to determine soil and rice indicators. Combined with metagenomic analysis, the study investigated remediation efficacy and phyllosphere microbial responses.   Result  SBC treatment significantly promoted rice growth (biomass increased by 26.7% to 46.7%, and plant height rose by 18.0% to 25.0%)(P<0.05), and inhibited heavy metal translocation, reducing grain Cd and As by 51.1% and 55.6%, respectively (P<0.05). In terms of microecology, SBC increased α-diversity significantly (P< 0.05) and enhanced network stability at the tillering stage. It optimized community composition by suppressing pathogens (Moesziomyces antarcticus, Pantoea ananatis) by 30.9%–75.1% and enriching beneficial bacteria (Ensifer adhaerens, Rhizobium rosettiformans) by 108.2%–379.8%. Functional analysis revealed that the abundance of Cd efflux genes (czcD, cad2) and As efflux genes (acr3, etc.) increased by 227.0% and 94.2%, respectively, under SBC induction, while downregulating As-reducing (arsC) and resistance genes (acr2). This shifted metabolic functions towards enhanced cellular processes and genetic information processing.   Conclusion  By immobilizing soil heavy metals and reshaping phyllosphere microecology, SBC activates efflux pathways and suppresses toxic As transformation, effectively blocking Cd-As accumulation in grains and providing a theoretical basis for remediating co-contaminated farmland. [Ch, 5 fig. 2 tab. 47 ref.]
Advances in greenhouse gas emissions mitigation and control during green waste composting under “Dural Carbon” context
WANG Hui, SUN Xiangyang, LI Suyan, LI Yalin, WANG Di
, Available online  doi: 10.11833/j.issn.2095-0756.20250592
[Abstract](120) [HTML] (45) [PDF](25)
Abstract:
Green waste, characterized by its high lignocellulose content and elevated C/N ratio, represents a significant biomass resource, and composting is an effective approach for its utilization. However, the greenhouse gases (CO2, CH4, and N2O) and NH3 emitted during composting contribute to ecological pollution and nutrient loss, posing a challenge to China’s “Dual Carbon” goals. This review systematically examines the composition and physicochemical properties of green waste, analyzes the formation mechanisms and emission patterns of CO2, CH4, N2O, and NH3 during composting, and explores the influence of key factors such as temperature, pH, C/N ratio, and moisture content. It also summarizes mitigation strategies—including raw material pretreatment, feedstock mixing, process optimization, and additive application—detailing their mechanisms and effectiveness. Future research should focus on precise gas monitoring, elucidating microbial mechanisms, developing specialized microbial agents, constructing emission prediction models, and advancing integrated multi-gas mitigation technologies.[Ch, 1 tab. 84 ref.]
Short-term response characteristics of soil bacterial community in open-field vegetable soils to combined application of organic fertilizer and soil conditioner
SHI Luyi, XU Rui, WU Qifeng, TONG Xiaodong, ZHANG Linling, MA Xingcong, QIN Hua
, Available online  doi: 10.11833/j.issn.2095-0756.20250403
[Abstract](111) [HTML] (40) [PDF](29)
Abstract:
  Objective  The objective is to investigate the short-term effects of organic fertilizer, soil conditioner and their application rates on the soil bacterial communities in the soil of open-field vegetables.  Method  A field experiment was conducted in 2023 at the Lüyuan Vegetable Base in Lin’an District, Hangzhou City, Zhejiang Province, using a two-factor randomized block design with three replications per treatment. The study examined the effects of three organic fertilizer application levels, namely no organic fertilizer (NOF), low organic fertilizer (4.50 t·hm−2, LOF), and high organic fertilizer (7.50 t·hm−2, HOF), on the soil nutrient contents and bacterial community structure of open-field vegetables (Solanum melongena) under three conditions: no conditioner (NSC), low conditioner (0.75 t·hm−2, LSC), and high conditioner (1.50 t·hm−2, HSC).  Result  The increase in soil conditioner application rate significantly increased soil pH and the contents of available potassium, available phosphorus, and organic matter (P<0.05). The increase in the application rate of organic fertilizer increased soil organic matter content, but significantly decreased available phosphorus content (P<0.05). Different fertilization treatments had no significant effect on the α-diversity of the soil bacterial community. LOF treatment significantly increased the relative abundance of Firmicutes and Thermoproteota under HSC treatment mode. Under NOF treatment, LSC treatment significantly increased the relative abundance of Kouleothrix. Correlation analysis showed that the relative abundance of Actinobacteriota, Proteobacteria and Firmicutes was significantly positively correlated with soil pH and soil available phosphorus content (P<0.05), while Myxococcota was significantly positively correlated with soil available nitrogen, total nitrogen and cation exchange capacity (P<0.05). Soil available phosphorus, alkali hydrolyzed nitrogen, total nitrogen and soil cation exchange capacity were the main environmental factors affecting the bacterial community structure. Co-occurrence network analysis indicated that the application of both soil conditioner and organic fertilizer altered the co-occurrence network patterns of soil bacterial, while HSC and HOF treatments increased the complexity of the bacterial co-occurrence network.   Conclusion  The 1.50 t·hm−2 soil conditioning agent treatment can improve the nutrient supply level, optimize the bacterial community structure, and enhance the soil health. The combined application of high conditioning agent and low organic fertilizer yields the best results. High organic fertilizer treatment is more beneficial to the health of soil used for eggplant cultivation.[Ch, 6 fig. 4 tab. 34 ref.]
Effects of afforestation measures on growth of Quercus liaotungensis seedlings in transformation of Pinus tabulaeformis stands in the loess region of western Shanxi Province
WANG Yajun, ZHANG Jianjun, HU Yawei, LI Yang, HE Miaomiao, WU Jinjiao, AI Zihao
, Available online  doi: 10.11833/j.issn.2095-0756.20250514
[Abstract](84) [HTML] (33) [PDF](29)
Abstract:
  Objective  Quercus liaotungensis is the preferred mixed tree species for Pinus tabulaeformis plantation reconstruction in North China. This study aims to clarify the effects of afforestation measures on growth of Q. liaotungensis seedlings under P. tabulaeformis plantation, so as to provide the basis for transformation of low-efficiency P. tabulaeformis forest and construction of pine-oak mixed forest.   Method  Taking P. tabulaeformis plantation in Caijiachuan watershed of Jixian County, Shanxi Province as the research object, sample plots were set up outside the forest, at the edge of forest, and inside the forest to conduct planting experiments of Q. liaotungensis. A total of 15 treatment methods were set up in the experiment, including no treatment (ck), watering treatments (500, 1 000, 1 500, 2 000 mL·plant−1), covering treatments (covering with plastic film, covering with litter of 45, 90, 135, 180 g·plant−1), and water retaining agent treatments (10, 20, 30, 40, 50 g·plant−1). Regularly monitor growth indexes such as survival rate, seedling height, ground diameter, crown width, leaf quantity and leaf area to explore the effectiveness of different afforestation measures.  Result  (1) The optimal amount of water needed outside the forest, at the edge of forest and inside the forest decreased in turn, which were 2 000, 1 500 and 1 000 mL·plant−1, respectively. (2) The optimal coverage required outside the forest, at the edge of forest and inside the forest decreased gradually, which were 135, 90 and 45 g·plant−1, respectively. (3) When Q. liaotungensis was planted outside the forest, at the edge of forest, and in the forest, the optimal amount of water retaining agent gradually decreased, which were 40, 20 and 10 g·plant−1, respectively. (4) Survival rate and growth status of Q. liaotungensis planted at the edge of forest were the best, followed by that inside the forest, and the worst outside the forest. (5) The comprehensive evaluation of entropy weight TOPSIS method showed that 40 g·plant−1 of water retaining agent was used outside the forest, 20 g·plant−1 of water retaining agent was used at the edge of forest, and 45 g·plant−1 of litter was covered inside the forest, which had the best promoting effect on growth of Q. liaotungensis seedlings.   Conclusion  When using Q. liaotungensis to renew and transform P. tabulaeformis plantations, adaptive measures should be selected according to the characteristics of habitat. When creating block mixed forests, water retaining agents should be prioritized, and when intercropping between plants or rows, it is advisable to strengthen the coverage of planting holes to improve the survival rate and growth quality of seedlings. [Ch, 3 fig. 8 tab. 38 ref.]
Leaf functional traits and resource balance analysis of Rhododendron in Shergyla Mountain
GUO Wenwen, BAI Youzhi, ZHUO Mecao, WANG Chao, XING Zhen, LUO Daqing
, Available online  doi: 10.11833/j.issn.2095-0756.20260119
[Abstract](136) [HTML] (40) [PDF](32)
Abstract:
  Objective  This study aims to investigate the leaf functional traits and the combination characteristics of Rhododendron in Shergyla Mountain, and systematically analyze ecological strategy differences among the species in this region, so as to provide a theoretical basis for the conservation and management of biodiversity in alpine mountainous regions.  Method  13 Rhododendron species were selected as study subjects. 16 leaf functional traits, including leaf area, leaf thickness, and leaf dry matter content were measured. The coefficient of variation for each trait was calculated to investigate the characteristics and interrelationships of leaf functional traits, thereby constructing a leaf economic spectrum for Rhododendron species.  Result  The coefficient of variation for leaf functional traits of Rhododendron in Shergyla Mountain ranged from 10.67% to 120.29%. Among them, leaf dry weight and leaf area exhibited strong variation, while specific leaf area, spongy tissue thickness, palisade tissue thickness, leaf carbon nitrogen ratio, leaf nitrogen content, leaf phosphorus content, leaf shape index, leaf carbon phosphorus ratio, leaf thickness, and leaf nitrogen phosphorus ratio showed moderate variation. The remaining indicators demonstrated weak variation, and the inter-species coefficient of variation for leaf traits in Rhododendron plants was generally higher than intraspecific coefficient of variation. Rhododendron plants exhibited a trade-off between growth and defense capabilities, achieving a balance between the plant survival, growth, and reproduction. R. Oreotrephes, R. fragariiflorum, R. lepidotum, R. nivale, R. nyingchiense, R. virgatum and R. triflorum tended to adopt a “fast investment-return” strategy, while R. vellereum, R. lulangense, R. coryanum, R. hirtipes, R. phaeochrysum and R.wardii tended to adopt a “slow investment-return” strategy.   Conclusion  The Rhododendron genus has developed two distinct resource balancing strategies by adjusting leaf functional trait indicators, reflecting the resource balancing relationship between plant functional traits and the differentiation of ecological niches among different species. [Ch, 4 fig. 3 tab. 73 ref.]
Effect of preculture on the genetic transformation efficiency of Eucalyptus urophylla × E. grandis DH32-29
WANG Xuejun, ZHANG Shuang, YU Ru’en, YANG Jun, ZENG Bingshan, FAN Chunjie
, Available online  doi: 10.11833/j.issn.2095-0756.20250347
[Abstract](113) [HTML] (29) [PDF](32)
Abstract:
  Objective  To obtain a stable and efficient genetic transformation rate, generate a large number of transgenic lines, and create improved varieties, the effects of different pre-culture treatment durations on genetic transformation of Eucalyptus urophylla × E. grandis DH32-29 were studied.   Method  This study aimed to fine-tune different pre-culture durations to determine the optimal timing for stable genetic transformation of E. urophylla × E. grandis DH32-29, 5-ethynyl-2'-deoxyuridine (EdU) staining and flow cytometry were used to quantify the proportion of cells in the DNA synthesis (S) phase of the cell cycle, and RT-qPCR was used to measure the expression levels of S phase-related genes EgrCDKD3, EgrCYCD3;3, EgrCYCD1;1, and EgrCYCH1;1.   Result  The duration of pre-culture of leaf explants significantly affected both the transient and stable transformation efficiency of E. urophylla × E. grandis DH32-29. After 3 days of pre-culture, the proportion of explant cells in the S phase was the highest, and the expression levels of key S-phase genes EgrCDKD3, EgrCYCD3;3, EgrCYCD1;1, and EgrCYCH1;1 peaked, indicating that explants pre-cultured for 3 days are optimal for Agrobacterium tumefaciens infection. Further stable transformation assays demonstrated that a 3-day pre-culture substantially improved the efficiency of Agrobacterium-mediated genetic transformation in eucalyptus, increasing the transformation efficiency from 0.77% to 4.67%.   Conclusion  Pre-culture is crucial for the efficiency of Agrobacterium-mediated genetic transformation in eucalyptus. A 3-day pre-culture period can effectively enhance the genetic transformation efficiency of eucalyptus. [Ch, 7 fig. 1 tab. 28 ref.]
Effects of exogenous spermine and spermidine seed soaking on wheat germination and growth under drought stress
YANG Xiaofei, ZHANG Mengyan, ZHANG Shujun
, Available online  doi: 10.11833/j.issn.2095-0756.20250337
[Abstract](133) [HTML] (39) [PDF](32)
Abstract:
  Objective  In order to explore the effects of spermidine and spermidine on the germination and growth of wheat (Triticum aestivum) under drought stress, so as to provide a reference for enhancing drought resistance of wheat by applying exogenous spermine and spermidine at appropriate concentrations.   Method  In this experiment, 2 wheat cultivars ‘Bainong 201’ and ‘Aikang 58’ were used as materials, the seeds were soaked with spermine and spermidine at different concentrations (0.05, 0.10 and 0.20 mmol·L−1), with distilled water soaking as the control (ck). Growth and physiological indexes were measured during wheat germination under drought stress simulated by polyethylene glycol (PEG-6000).   Result  (1) PEG-6000 drought stress significantly inhibited the growth of wheat seedlings. Compared with ck, the germination rate, root length, bud length and chlorophyll content decreased significantly with the increase of drought stress concentration (P< 0.05), while malondialdehyde content, proline content and peroxidase activity increased (P< 0.05). (2) Spermine and spermidine could promote germination rate, root length, bud length and chlorophyll content of ‘Bainong 201’ and ‘Aikang 58’ seeds under drought stress (P<0.05). Meanwhile, malondialdehyde content decreased, proline content and peroxidase activity further increased, which could alleviate the inhibitory effect of drought stress. (3) The comprehensive analysis combined with the membership function method showed that the effect of spermine and spermidine on alleviating drought stress of ‘Bainong 201’ with weak drought resistance was better than that of ‘Aikang 58’ with strong drought resistance, and spermidine was better than spermine in alleviating the toxicity of drought damage treatment on seedlings, among which spermidine at 0.10 mmol·L−1 concentration had the most significant regulatory effect on seedling toxicity under drought stress (P< 0.05).   Conclusion  Exogenous spermine and spermidine at appropriate concentrations can enhance the drought resistance of wheat under drought stress by slowing down chlorophyll degradation, increasing peroxidase activity, increasing osmotic regulatory substances, and reducing the degree of membrane lipid peroxidation. 0.10 mmol·L−1 spermidine is the most effective in improving the drought resistance of wheat under drought stress. [Ch, 8 fig. 2 tab. 42 ref.]
Characteristics of carbon fractions and ecological stoichiometry across soil profile levels in Quercus acutissima plantation forests in the hilly areas of Central-South Shandong
WANG Chenyu, LI Shen’ao, ZHAO Yong, ZHANG Yiqun, MA Shuqi, HAN Wenhao, WANG Yanping
, Available online  doi: 10.11833/j.issn.2095-0756.20250339
[Abstract](103) [HTML] (48) [PDF](33)
Abstract:
  Objective  The carbon components and ecological stoichiometric characteristics of soil profiles can reflect the input processes from forest litter to carbon, nitrogen, and phosphorus in soil. Ecological stoichiometric analysis of carbon, nitrogen and phosphorus in the soil profile development process of Quercus acutissima plantations can provide a theoretical basis for the assessment of soil ecological functions and the maintenance of long-term productivity in Q. acutissima plantations.   Method  The soil profile of Q. acutissima plantation in the warm-temperate zone of state-owned Yaoxiang Forest Farm of Ji’nan City, Shandong Province was selected as the research subject. The soil profile was divided into humus layer, eluvial layer and illuvial layer, and soil samples were collected from each layer. The differences in the total soil organic carbon and its components, as well as the contents of soil nutrients such as nitrogen, phosphorus and potassium in the different layers were analyzed.   Result  (1) The contents of total organic carbon and its components, as well as nitrogen, phosphorus and potassium in the soil profile of the Q. acutissima plantation were all shown as humus layer>eluvial layer>illuvial layer, and the content of humus layer was significantly higher than that of eluvial layer and illuvial layer(P< 0.05). (2) There was a strong coupling between nutrients and carbon components in Q. acutissima plantations. The soil was mainly affected by the synergistic effects of carbon and nitrogen, and the influence of carbon was even higher. (3) The carbon-to-nitrogen ratio (C/N) increased with the increase of soil depth, both the carbon-to-phosphorus ratio (C/P) and the nitrogen-to-phosphorus ratio (N/P) decreased with the increase of soil depth.   Conclusion  There were significant differences in carbon, nitrogen and phosphorus among the layers of the soil profile of Q. acutissima forest, and the strong coupling between carbon and nutrients indicated that the soil nutrient utilization efficiency in the study area was relatively high and the forest soil nutrient cycle was in a healthy state. Therefore, in forest management and operation, attention should be paid to the differences among soil layers, maintaining the litter layer under the forest, and ensuring the sustainable return of nutrients from forest litter. [Ch, 4 fig. 1 tab. 41 ref.]
Correlation between early and late growth and heartwood traits in Toona rubriflora and early selection
HU Jingyi, MIAO Qiang, CHEN Yonghui, ZHENG Chengzhong, XU Qingfu, HU Weiming, LIU Jun, QIU Yongbin
, Available online  doi: 10.11833/j.issn.2095-0756.20250380
[Abstract](162) [HTML] (49) [PDF](35)
Abstract:
  Objective  Taking the progeny test forest of Toona rubriflora as the research object, the correlation between growth and wood property traits at different ages was measured and analyzed to determine the optimal early selection age for T. rubriflor.   Method  Taking 59 half-sibling families of T. rubriflor as the experimental materials, the growth traits such as tree height, diameter at breast height, height to the first branch, and crown width at 3 a, 6 a, 7 a, 11 a and 15 a, as well as the wood properties such as heartwood ratio and heartwood volume were measured. On this basis, correlation analysis was conducted using R language to explore the correlations among various traits, and principal component analysis was performed to reduce the dimensions of multiple traits for a comprehensive evaluation of the growth and wood property performance of the trees.   Result  As the age of T. rubriflor increases, the Pearson correlation coefficients among most traits show an upward trend year by year, indicating that the trait synergy strengthens with age. The tree height and diameter at breast height of 6 a trees are highly significantly positively correlated with the tree height, diameter at breast height, volume and heartwood volume of 15 a trees, but the correlation coefficients of 7 a traits with the 15 a traits are generally higher than the corresponding values of 6 a traits. Principal component analysis shows that the contribution rates of tree height (H7) and diameter at breast height (D7) to the first two principal components (PC1 and PC2) at 7 a are higher than those at 6 a. The evaluation of early selection efficiency indicates that when tree height and diameter at breast height are used as selection indicators, the selection efficiency of 7 a trees for volume and heartwood volume is high, reaching 1.29, 1.34 and 1.34, 1.36 respectively.   Conclusion  The 7 a is the best age for early selection of T. rubriflora. By using tree height and diameter at breast height as selection indicators, it can effectively predict adult performance, improve selection efficiency, shorten the breeding cycle, and provide important support for the genetic improvement of T. rubriflora. [Ch, 2 fig. 2 tab. 42 ref.]
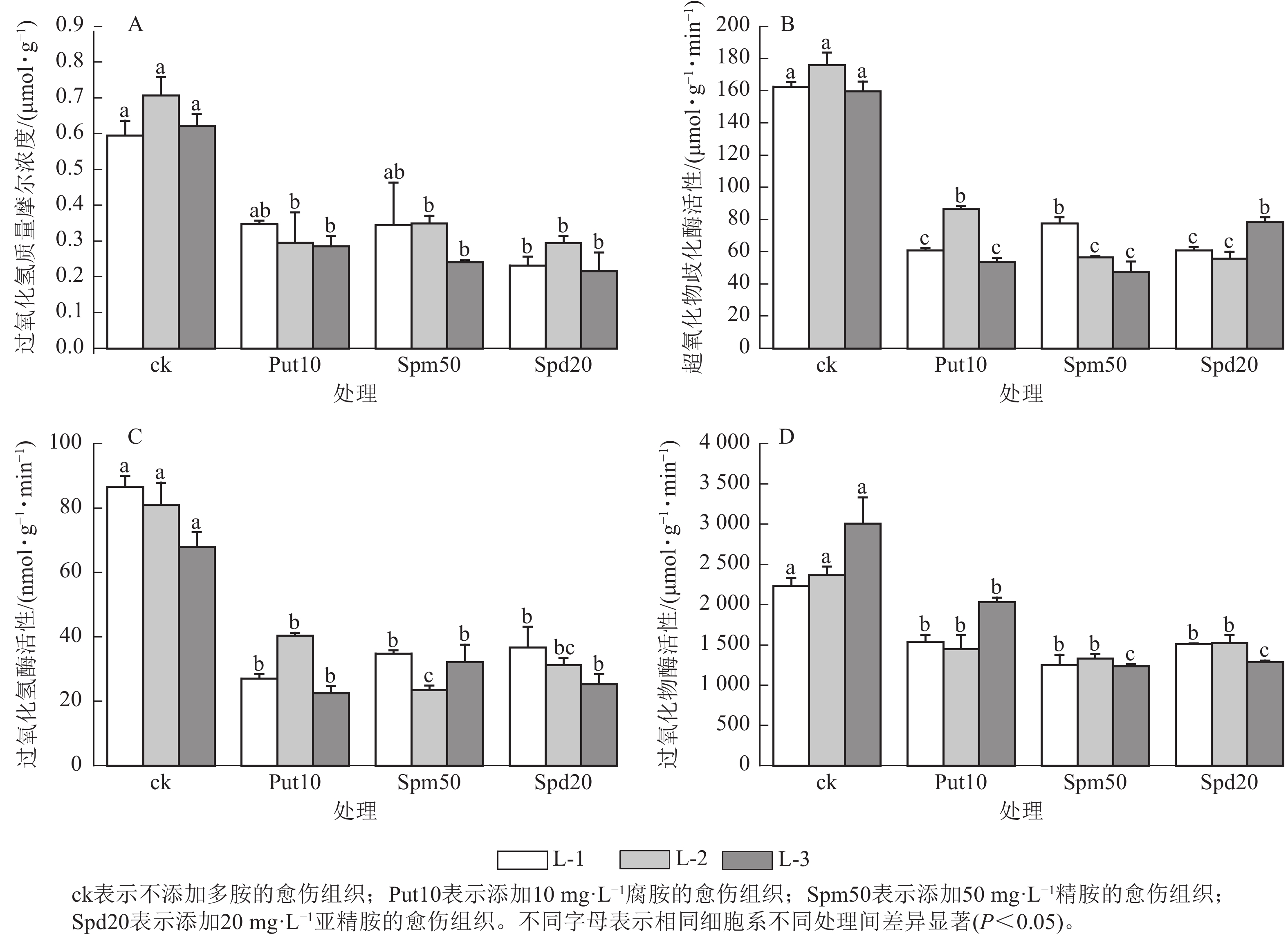
Effects of exogenous polyamines on the growth and flavonoid synthesis of Ginkgo biloba suspension cells
JU Dingshun, DI Jingjing, CHEN Ying, LIU Rui, CAI Hao
, Available online  doi: 10.11833/j.issn.2095-0756.20250518
[Abstract](129) [HTML] (52) [PDF](35)
Abstract:
  Objective  The objective is to explore the regulatory effects of polyamines (PAs) on the growth and flavonoid (Fla) metabolism in Ginkgo biloba suspension cells, so as to provide theoretical and technical support for constructing and optimizing the genetic transformation system of G. biloba, enzyme activity chassis control, and the large-scale biosynthesis of useful drugs.   Method  Using suspension cells of G. biloba as the material, different concentrations (0.5,1.0, 3.0 mmol·L−1) of putrescine (Put), spermidine (Spd), and spermine (Spm) were added into the suspension cell culture medium (CCM), labeled as Put 0.5, Put 1.0, Put 3.0, Spm 0.5, Spm 1.0, Spm 3.0, Spd 0.5, Spd 1.0, and Spd 3.0 respectively. A treatment without polyamine addition (0 mmol·L−1 ) was served as the control. After 7 days of cultivation, the effects of PAs on pH and electrical conductivity (EC) of CCM, the contents of photosynthetic pigments, total Fla, total terpenoid lactones (Lac), and the activity of key Fla biosynthesis enzymes were investigated.   Result  The higher the concentration of PAs was, the higher EC and pH were in CCM. Low concentration of Put treatment (0.5−1.0) was beneficial to the growth of cell clusters, resulting in a yellow-green color of the cells and an increase in the contents of total chlorophyll (Chlt) and carotenoids (Car), Fla and Lac, compared with the control. For example, Fla and Lac contents under Put 0.5 treatment increased by 65.1% and 38.5%, respectively, compared with the control group (P<0.05). The cells treated with Spm 0.5−1.0 and Spd 0.5 turned yellowish brown, and the accumulation of Car, Fla and Lac in suspension cells significantly increased. For example, the content of Fla treated with Spm 1.0, Lac treated with Spm 0.5 and Spd 0.5 increased by 27.4%, 27.1%, and 20.1%, respectively, compared with the control (P<0.05). The effects of 3 PAs treatments on the activity of key enzymes involved in Fla synthesis in suspension cells also showed concentration effects. The activities of 4-coumaric acid coenzyme A ligase (4CL) treated with Put 1.0, phenylalanine ammonia-lyase treated with Spm 1.0, and chalcone synthase treated with Spd 1.0 showed the highest increase compared with the control, reaching 36.8%, 21.5%, and 61.9%, respectively (P<0.05). The activity of cinnamoyl coenzyme A reductase treated with Put 0.5, Spm 1.0, and Spd 0.5 increased by about 2.0 times compared with the control. The cinnamaldehyde dehydrogenase (CAD) treated with Put 0.5, and the dihydroflavonol reductase treated with Put 0.5 and Spm 1.0 increased by 52.6%, 123.2% or 105.2%, respectively, compared with the control (P< 0.05).   Conclusion  The optimal treatments for suspension cell growth and the accumulation of Fla and Lac are Put 0.5−1.0 and Spm 1.0. Polyamines, especially Put, can promote the biosynthesis of Fla, but Spd 3.0 and Spm 3.0 treatments are detrimental to cell growth, Fla and Lac accumulation. [Ch, 6 fig. 42 ref.]
Fruit quality and wine aroma characteristics of ‘Chardonnay’ grapes in different ecological zones of Helan Mountain’s east foothill
LI Linxin, LI Wenchao, YANG Pengcheng, MA Danyang, WANG Zhenping, LI Dongmei
, Available online  doi: 10.11833/j.issn.2095-0756.20250264
[Abstract](187) [HTML] (86) [PDF](36)
Abstract:
  Objective  The effects of diverse terroir factors in Ningxia Helan Mountain’s east foothill production area on grape (Vitis vinifera) berry amino acid accumulation and wine aroma formation are investigated, with the goal of providing theoretical support for optimizing local grape planting terroir and upgrading wine quality.   Method  The fruit amino acid composition and content were analyzed by high performance liquid chromatography (HPLC) in 4 plots (Yuquan, Yuma, Xige, Zhihui) of ‘Chardonnay’ grape berries and wines made during the harvest period in Yongning, Qingtongxia, and Yinchuan, three sub-appellations in Ningxia Helan Mountain’s east foothill, with Headspace Solid-Phase Microextraction-Gas Chromatography-Mass Spectrometry (HS-SPME-GC-MS) was used to analyze the volatile components in the wines.   Result  The results showed that the total amino acid content of grape berries from plot Zhihui was the highest at 6 876.62 mg·L−1, Yuquan was the lowest at 3 873.65 mg·L−1, and the difference between Yuma and Xige was not significant, but there was a significant difference with the other 2 plots (P<0.05). The contents of alanine, arginine, phenylalanine, and tyrosine in the grape berries of the 4 plots, phenylalanine and tyrosine, and glycine and proline. The aroma composition of the wines from the 4 plots mainly consisted of 4 types of substances, accounting for a total of 95.1%, of which higher alcohols accounted for 49.3%, fatty acid ethyl esters accounted for 22.2%, other esters accounted for 12.6%, and fatty acids accounted for 11.0%. By using Orthogonal Partial Least Squares Discriminant Analysis (OPLS-DA), 4 plots could be better distinguished, among which the differences between Yuma and Xige groups were small and could be categorized as one group; the aroma substances that could significantly distinguish the plots were identified as eight by the VIP score plot, among which isoamyl alcohol, ethyl tridecanoate, ethyl ethyl 9-decenoate, ethyl caprylate, isobutyl alcohol were the main characteristic substances of Yuma and Xige wines; phenylethanol, diethyl phthalate, dimethyl phthalate were the main characteristic substances of Yuquan wine.   Conclusion  The accumulation of amino acids in ‘Chardonnay’ grape berries and the aroma characteristics of wines from various sub-appellations in Ningxia Helan Mountain’s east foothill were affected by the differences in terroir conditions, among which, alanine was most affected by the ecological conditions and made a prominent contribution to the higher alcohols of the wine’s aroma substances. [Ch, 5 fig. 5 tab. 33 ref.]
Effects of long-term nitrogen addition on microbial biomass carbon, nitrogen, and phosphorus, enzyme activities, and their stoichiometric characteristics in soil aggregates of Cunninghamia lanceolata plantations
YAN Wenjin, ZHU Liqin, LI Jingkai, LIU Pingyu, XIAO Youliang, XI Hangtian, WAN Yahui, FANG Rui, GAN Wentao
, Available online  doi: 10.11833/j.issn.2095-0756.20250354
[Abstract](125) [HTML] (72) [PDF](41)
Abstract:
  Objective  This study investigates the responses of microbial biomass carbon, nitrogen, and phosphorus (MBC, MBN, MBP), hydrolytic enzyme activities and their stoichiometric characteristics in soil aggregates of Chinese fir plantations to long-term nitrogen (N) addition, thereby providing a basis for assessing the impacts of nitrogen deposition on micro-scale processes in subtropical forest soils.   Method  Based on a long-term N addition experiment established in 2004 (with four N addition gradients: 0, 60, 120, and 240 kg N·hm−2·a−1), soil aggregates (0–10 cm depth) were collected in 2024. These aggregates were separated into three size fractions: coarse macroaggregates (>2.00 mm), fine macroaggregates (0.25–2.00 mm), and micro-aggregates (<0.25 mm). Analyses were conducted on the contents of MBC, MBN, MBP, hydrolytic enzyme activities, and their stoichiometric within these aggregates.   Result  Compared to microaggregates, fine and coarse macroaggregates exhibited 23.61% and 32.65% lower MBN content, but 16.74% and 27.27% higher MBP content, respectively. Their MBC/MBN ratios ewere 13.87% and 22.84% higer, respectively. Under the N1 treatment, the MBC/MBP and MBN/MBP ratios in microaggregates were 97.57% and 85.51% higher than those under N0. Furthermore, the MBC/MBP ratios in fine and coarse macroaggregates were 53.72% and 64.43% lower than those in microaggregates, while their MBN/MBP ratios were 60.25% and 72.89% lower, respectively. Long-term N addition decreased acid phosphatase (AP) activity in microaggregates by 44.14%–56.67%. Under the N0 treatment, fine and coarse macroaggregates showed 54.84% and 53.92% lower AP activity compared to microaggregates. No significant changes were observed in other enzyme activities. The aggregate enzyme C/P and N/P ratios were lower than global averages and unaffected by N addition. A negative correlation was found between the MBC/MBN ratio and AP activity.   Conclusion  Under long-term N addition, microaggregates demonstrated the strongest response. N input drives a shift in microbial nutrient allocation strategies by restructuring aggregate composition, manifesting as enhanced phosphorus (P) capture coupled with reduced N storage in macroaggregates, while microaggregates maintaine a strategy of high P retention. Concurrently, microorganisms respond to P limitation in this subtropical Chinese fir forest ecosystems by reducing microbial biomass accumulation and regulating phosphatase synthesis. [Ch, 5 fig. 42 ref.]
Effect of serine and alanine on degeneration and rejuvenation of Pleurotus pulmonarius spawn
YE Liyun, FENG Haiying, WU Xiaoping
, Available online  doi: 10.11833/j.issn.2095-0756.20250216
[Abstract](131) [HTML] (120) [PDF](42)
Abstract:
  Objective  This study aimed to investigate the effects of serine (Ser) and alanine (Ala) on strain degeneration and rejuvenation in Pleurotus pulmonarius, providing theoretical insights for mitigating the industrial bottleneck of strain stability and degeneration.   Method  Using the P. pulmonarius strain JX-2, a degeneration model was established through ten successive subcultures on potato dextrose agar(PDA) medium. Comparative cultivation experiments were performed with Ser- or Ala-supplemented media. Mycelial growth rate, biomass, and biochemical parameters (crude polysaccharides, total protein content) were systematically quantified. Changes in superoxide anion production rate, hydrogen peroxide (H2O2) content, and antioxidant enzyme activities were analyzed. The rejuvenation efficacy of hyphal tip purification was evaluated across different media (PDA, Ser-PDA, Ala-PDA).   Result  Continuous subculturing induced strain degeneration. The 10th-generation strain exhibited a 15.45% reduction in growth rate and 28.67% biomass decrease compared to initial generations. Ser or Ala supplementation effectively delayed degeneration and maintained mycelial vitality. Hyphal tip purification significantly reversed degenerative traits. In PDA medium, this method increased biomass by 17.17%, elevated crude polysaccharides and total protein content by 30.66% and 30.50%, respectively, and enhanced antioxidant capacity [peroxidase (POD) activity +84.20%; superoxide dismutase (SOD) activity +20.07%]. Ser-PDA medium demonstrated superior rejuvenation effects, achieving 57.77% biomass increase and 63.70% SOD activity enhancement. Ala-PDA medium specifically boosted total protein content by 32.01%.   Conclusion  Subculturing frequency critically drives P. pulmonarius strain degeneration. Media supplementation with 2 g·L−1 Ser or Ala substantially mitigates this process. Hyphal tip purification synergized with amino acid-enriched media achieves targeted rejuvenation efficiency: Ser-PDA preferentially enhances antioxidant defenses, while Ala-PDA specifically promotes protein biosynthesis. [Ch, 5 fig. 33 ref.]
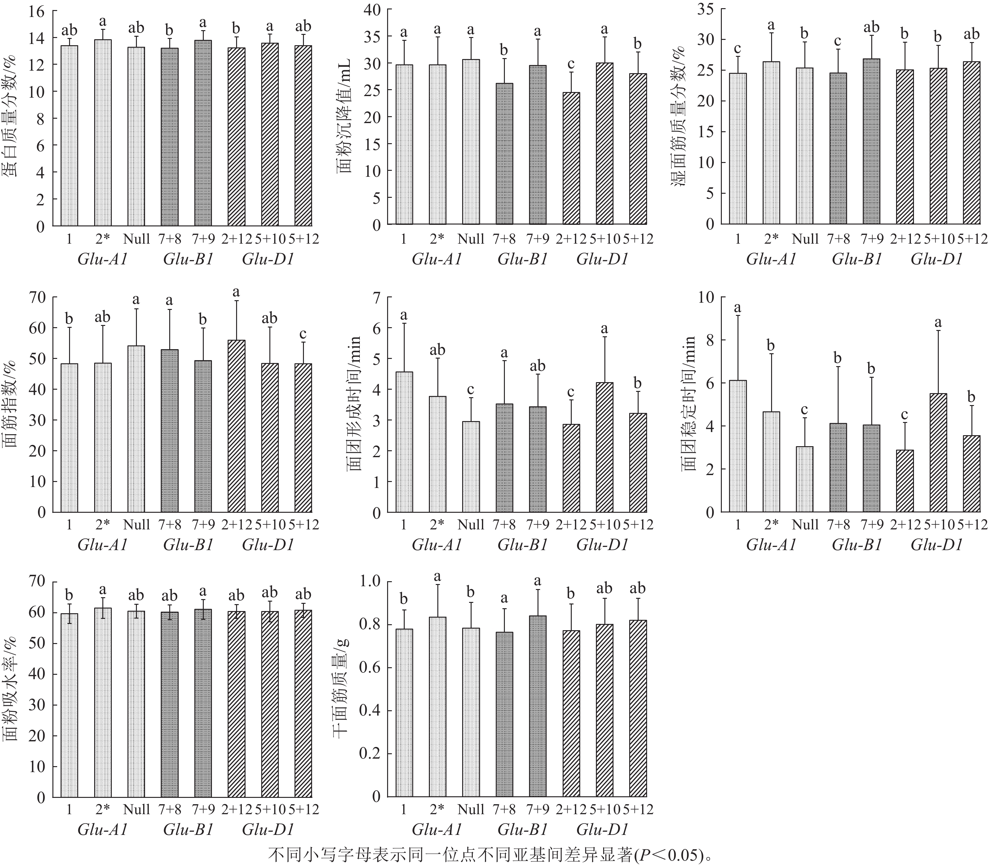
Composition of HMW-GS subunits in 106 high-generation wheat lines and their effects on quality
HU Zhengchong, ZHANG Yuxiang, LI Boyu, MA Zhihui, WANG Linsheng
, Available online  doi: 10.11833/j.issn.2095-0756.20250448
[Abstract](159) [HTML] (59) [PDF](42)
Abstract:
  Objective  The aim of this study is to investigate the relationship between the composition of high molecular weight gluten subunits (HMW-GS) in wheat (Triticum aestivum) and wheat quality traits.   Method  Using 106 high-generation wheat lines as materials, the potential quality of each line was predicted by identifying the HMW-GS subunit type. Using SDS-PAGE (sodium dodecyl sulfate-polyacrylamide gel electrophoresis) and molecular marker techniques, HMW-GS identification and quality assessment were performed by near-infrared grain analyzer, flour texture analyzer, and gluten tester.   Result  A total of 8 types of HMW-GS subunits and 7 HMW-GS subunit combinations were identified in 106 wheat lines. There were 3 subunits at the Glu-A1 locus, namely x1 (24.53%), x-null (57.55%), and x2* (17.92%). At the Glu-B1 locus, there were 2 types: x7+y8 (64.15%) and x7+y9 (34.91%). At the Glu-D1 locus, there were 3 types: x2+y12 (43.4%), x5+y10 (42.45%), and x5+y12 (15.09%). There were 7 types of subunit combinations, with quality scores ranging from 5 to 10 points. Among them, the 2*/7+9/5+10 and 1/7+8/5+10 combinations had the highest scores of 10 points each. The specific polymerase chain reaction (PCR) molecular markers were used to identify the Ax1, Ax-null, Dx2, Dx5, Dy10, Dy12, Bx7, and By8 subunits within the HMW-GS subunits. The results were compared with those obtained by SDS-PAGE electrophoresis, and the agreement rates were 100%, 100%, 91.83%, 96.69%, 97.78%, 100%, 100%, and 76.92%, respectively. Correlation analysis between HMW-GS subunit positions and quality traits revealed that the 2*, 7+9, and 5+10 subunits exhibited higher protein content, flour sedimentation value, and water absorption capacity compared to other subunits (P<0.05). The 1, 7+8, and 5+10 subunits had significantly higher flour sedimentation value, dough formation time, and dough stability time than other subunits (P<0.05). Among them, the 7+9 subunit exceeded the 7+8 subunit in protein content, dry gluten content, wet gluten content, and flour sedimentation value (P<0.05). Correlation analysis and principal component analysis of HMW-GS subunit combinations and quality traits revealed that the 1/7+8/5+10 and 2*/7+9/5+10 combinations exhibited superior comprehensive quality characteristics and contributed significantly to quality traits, while Null/7+8/2+12 and the Null/7+9/2+12 combinations performed poorly. Meanwhile, heat map analysis and cluster analysis of high-generation lines found that there were extremely significant differences among various quality traits (P<0.01), which could be clustered into 5 distinct groups.   Conclusion  The impact of subunits at each position on the quality traits varies, with significant effects on sedimentation value, dough formation time, dough stability time, and wet gluten mass fraction. [Ch, 6 fig. 5 tab. 39 ref.]
Short-term effects of biochar application on the carbon sequestration capacity of young Populus plantations
WANG Qian, LIN Yuqing, JIN Xuan, CHEN Dongqin, WANG Guobing
, Available online  doi: 10.11833/j.issn.2095-0756.20250612
[Abstract](142) [HTML] (56) [PDF](46)
Abstract:
  Objective  This study aims to investigate the effects of biochar application on the carbon sequestration capacity of Populus (poplar) plantation ecosystems and the main underlying regulatory mechanisms, in order to provide theoretical and technical support for forest management practice of balancing timber production and carbon sequestration capacity in artificial forests in China.   Method  From 2023 to 2025, a one-year old poplar artificial forest was selected as the research object in Malanghu Forest Farm, Sihong County, Jiangsu Province. Three treatments were set up: a control without biochar application (ck), low biochar application rate (B1, 30 t·hm−2), and high biochar application rate (B2, 60 t·hm−2). The short-term effects of different biochar application rates on the carbon sequestration capacity of each carbon layer in the poplar plantation were explored.   Result  (1) Compared with ck, B1 and B2 treatments significantly promoted the growth of the diameter at breast height (DBH) and tree height of poplar trees for two consecutive years, among which B2 treatment had the most significant promoting effect (P<0.05). (2) One year after biochar application, both B1 and B2 treatments significantly promoted the net increment of carbon storage in the arbor layer, herb layer, litter layer, and soil layer compared with ck (P<0.05). However, in the second year, there was no significant difference in the net increment of carbon storage in each layer compared with ck, indicating that a single application of biochar was not sufficient to maintain the long-term growth of poplar trees. Instead, biochar exerted a continuous effect through more stable improvement of soil properties. (3) One year after biochar application, all treatments significantly increased the soil carbon storage in the 0−40 cm soil layer (P<0.05), but had no significant effect on the 40−100 cm soil layer, indicating that the increase in soil carbon storage mainly originated from the one-time application of biochar in the 0−40 cm soil layer. (4) Correlation analysis showed that the carbon storage in each carbon layer was significantly or extremely significantly positively correlated with soil total nitrogen (TN), total phosphorus (TP), available phosphorus (AP), ammonium nitrogen (\begin{document}${\mathrm{NH}}_4^+ $\end{document}-N), nitrate nitrogen (\begin{document}${\mathrm{NO}}_3^- $\end{document}-N), carbon-to-nitrogen ratio (C/N), and pH (P<0.05 or P<0.01). Redundancy analysis (RDA) indicated that TN was the primary contributing factor affecting the carbon storage in each layer of the ecosystem.   Conclusion  Biochar application can significantly promote the carbon sequestration capacity of the arbor layer, herb layer, litter layer, and soil layer in young poplar plantations, and is conducive to sustained and stable promotion of the rapid growth of DBH and tree height of poplar trees, thereby improving comprehensive carbon sequestration and sink increment capacity of young poplar plantations. Among them, a high biochar application dose of 60 t·hm−2 (B2) can achieve short-term rapid and stable carbon sequestration, exhibiting a better promoting effect. [Ch, 5 fig. 1 tab. 36 ref.]
Space suitability evaluation of the karst scenic byway in Huajiang under the perspective of production-living-ecological space
CHENG Xuejie, SHI Chao, ZHAO Yuluan, ZHOU Luanyu
, Available online  doi: 10.11833/j.issn.2095-0756.20250322
[Abstract](154) [HTML] (61) [PDF](46)
Abstract:
  Objective  It is of great significance to explore the rational layout of ecological-living-production space in karst scenic byway to promote the high-quality development of scenic byway in ecologically fragile areas and optimize the national space.   Method  This study focused on the karst mountainous area of the Huajiang section of the Beipan river, and constructed a spatial suitability evaluation framework for the karst scenic byway that encompassed ecological, living, and production spaces. After identifying and categorizing the spatial elements of the karst scenic byway, the criteria for spatial suitability evaluation were established. Using GIS spatial overlay analysis technology, the study evaluated the spatial development and construction suitability of the karst scenic byway and proposed targeted landscape planning strategies accordingly.   Result  (1) The most suitable and highly suitable areas for the development of the karst scenic byway account for a small proportion, while the moderately suitable, low suitable and unsuitable areas account for a large proportion. (2) It is suggested that the development of unsuitable and low suitable areas should be strictly restricted, and ecological conservation corridors should be established, and priority should be given to the restoration of ecologically fragile areas. (3) It is planned to build karst ecological display corridor in the area with high ecological function, recreational and sightseeing corridor in the area with living-function suitability, and develop karst ecological agriculture in the area with production potential. (4) The theme segmentation design divided the Huajiang karst scenic byway into 5 sections: pastoral cottages, peak cluster and fields, mountain and valley, mountain range, and rural river valleys. On this basis, the route of road culture event was planned reasonably, and 14 station nodes are set up in suitable areas.  Conclusion  This study reveals the suitability of spatial development and construction along the Huajiang karst scenic byway, along with its spatial distribution characteristics. It also proposes landscape planning strategies aimed at promoting the coordinated development of ecological protection, recreational activities, and agricultural production. The planning method for karst scenic byway, based on the suitability evaluation of production-living-ecological spaces, can effectively guide the rational layout and protective development of functional spaces in ecologically fragile areas. [Ch, 6 fig. 4 tab. 25 ref.]
Construction of the in situ hybridization system for Osmanthus fragrans and its universality in different tissues
FANG Boshi, TANG Yujie, XIA Xuanze, LIU Xuening, ZHAO Hongbo
, Available online  doi: 10.11833/j.issn.2095-0756.20260156
[Abstract](200) [HTML] (73) [PDF](53)
Abstract:
  Objective  In situ hybridization(ISH)technology is widely used for studying the spatiotemporal expression patterns and functions in different tissues. This study utilizes materials from different cultivars, tissues, and developmental stages of Osmanthus fragrans to establish an efficient and stable in situ hybridization system for this flower species, providing a technical method for the spatiotemporal expression localization of functional genes in O. fragrans.   Method  Using the auxin response factor OfIAA14 as the detection gene, based on the conventional ISH process, key parameters such as sample vacuumization time, protease K digestion time, whether to perform pre-hybridization, and hybridization temperature and time were systematically optimized and compared. Meanwhile, the functional verification of related genes was conducted across different varieties, tissues, and developmental stages.   Result  The results showed that the optimal hybridization signal could be obtained under the conditions of vacuumization for 30 min at 0.08 MPa (2 times), proteinase K digestion for 20−25 min, no pre-hybridization, hybridization temperature at 50 ℃, and hybridization time of 20 h. Furthermore, genes such as OfPIF4, OfPIF5, OfUFO , OfYAB2 and OfAUX5 were selected to verifty the applicability of the optimized system in different O. fragrans cultivars, tissues and developmental stages. Good tissue structure preservation and clear and stable signal expression were obtained, indicating that the method has good reliability and certain universality.   Conclusion  This study established an optimized ISH technology system suitable for O. fragrans tissues, providing reliable technical support for in-depth analysis of the spatiotemporal expression characteristics and molecular regulation mechanisms of genes related to flower development in O. fragrans. [Ch, 9 fig. 1 tab. 25 ref.]
Analysis of tissue-specific expressed genes in gland of Vernicia fordii
LIU Beiping, GAO Ming, ZHAO Yunxiao, WANG Yangdong, CHEN Yicun
, Available online  doi: 10.11833/j.issn.2095-0756.20250540
[Abstract](213) [HTML] (110) [PDF](53)
Abstract:
  Objective  The objective is to identify tissue-specific modules related to gland development in Vernicia fordii and to screen core regulatory genes, so as to lay a foundation for further in-depth analysis of gland ontogenesis and provide theoretical support for the study of the developmental mechanisms of plant secretory tissues such as secretory cavities and glandular trichomes.   Method  Based on transcriptome sequencing (RNA-seq) data of 12 tissue parts and developmental stage combination samples of V. fordii, combined with weighted gene co-expression network analysis (WGCNA), the tissue-specific modules related to glands were identified. Core genes were screened through functional enrichment analysis of hub genes within the module, protein-protein interaction (PPI) network construction, and gene interaction network clustering analysis. Quantitative reverse transcription PCR (RT-qPCR) was subsequently applied to verify the expression patterns of candidate genes in different parts of the tree.   Result  WGCNA clustered the 12 943 filtered genes into 27 co-expression modules, and identified the greenyellow module that was highly related to the gland development. Gene Ontology (GO) and Kyoto Encyclopedia of Genes and Genomes (KEGG) enrichment analysis revealed that hub genes within this module were mainly involved in biological processes such as growth, anatomical structure development, cell differentiation, protein metabolism, light signal perception response, and biotic stress response, and were enriched in related pathways such as transporters, the ubiquitin system, signal transduction, and environmental information processing. Based on the interaction network of genes within the module and gene functional annotations, several genes such as LSH4, RAD4, HDG5, GHI, LOB, and SWEET10 were identified as potential key regulators in gland development. RT-qPCR verification results showed that the expression of each candidate gene in different parts of V. fordii exhibited significant tissue specificity, and its expression trend was highly consistent with the RNA-Seq data.   Conclusion  One tissue-specific module related to gland is identified, and core genes (RAD4, GHI, SWEET10), which are closely related to gland formation and development, are screened. [Ch, 8 fig. 3 tab. 44 ref.]
Differences in the contributions of climate and soil in precipitation gradient zones to variation in stoichiometric traits of Setaria viridis
MENG Jin, XU Tingfei, MA Jinling, WANG Zhongyuan
, Available online  doi: 10.11833/j.issn.2095-0756.20250505
[Abstract](167) [HTML] (67) [PDF](52)
Abstract:
  Objective  The objective is to analyze the nutrient stoichiometric patterns among organs of the widespread species Setaria viridis and the driving factors, so as to reveal its resource acquisition strategies and growth adaptability on a large regional scale.   Method  10 sampling sites were selected along a precipitation gradient from the humid southeast region to the arid northwest region of China, with the widespread species S. viridis as the target plant. The carbon (C), nitrogen (N), and phosphorus (P) stoichiometric indices in its roots, stems and leaves were measured. Using one-way ANOVA and principal component analysis, the variation patterns of stoichiometry along the precipitation gradient were investigated. Structural equation modeling (SEM) and hierarchical partitioning were further employed to identify the key environmental factors driving stoichiometric variation.   Result  (1) The coefficient of variation of total carbon mass fraction in all organs of S. viridis was the lowest (9.13% for roots and 11.70% for leaves), while the variations of total nitrogen and total phosphorus were relatively large, reflecting the sensitive response of limiting elements to environmental changes. (2) Geographical factors such as latitude and elevation had no significant direct effect on the stoichiometric traits. Their influence was achieved indirectly by regulating climatic and soil conditions. (3) The differences in environmental driving factors among organs lied in that the variation in root stoichiometry was primarily explained by soil factors while stem stoichiometry was predominantly driven by climatic factors. Consequently, leaf stoichiometric characteristics were positively and significantly correlated with mean annual precipitation, photosynthetically active radiation, and soil total phosphorus.   Conclusion  The stoichiometric traits of S. viridis organs exhibit significant differences across different sampling sites, primarily driven by environmental factors (climate and soil). The chemical diversity of plants is determined jointly by the basic resource utilization strategies (the first principal component) selected by large-scale climatic conditions and the specific adaptive characteristics (the second principal component) refined by local soil heterogeneity (especially phosphorus), through hierarchical regulation. These findings highlight the importance of understanding plant adaptive differentiation at the organ scale, providing a novel perspective for more accurate prediction of plant response and adaptation trajectories under future climate change. [Ch, 7 fig. 2 tab. 26 ref.]
A comparative study of soil nutrients and microbial community diversity between artificial and natural forests in Yachang, Guangxi
LI Fuqi, ZHANG Jianben, HAN Junxue, ZHU Xinyu, CHI Ting, LI Mengli, MENG Fengqun
, Available online  doi: 10.11833/j.issn.2095-0756.20250305
[Abstract](160) [HTML] (58) [PDF](56)
Abstract:
  Objective  This study aims to explore soil microbial diversity in artificial ecological pubic welfare forests of Pinus massoniana and Eucalyptus urophylla by comparing them with zonal natural public welfare forests.   Method  Soil bacterial and fungal communities were investigated in the two artificial public welfare forests, two natural pubic welfare forests (karst, and non-karst natural forests) in Yachang Orchid Natural Reserve, Guangxi. The influence mechanism of plant communities and soil factors on the composition and diversity of soil microbial communities across different forest types were analyzed.   Result  The contents of total carbon, total nitrogen, total phosphorus, available potassium, and available calcium in the soil of artificial forests were significantly lower than those in zonal natural forests (P<0.05), while there was no significant difference in available magnesium. The available phosphorus in artificial forests was significantly lower than that in non-karst natural forests and higher than that in karst forests (P<0.05). The Shannon-Wiener, Simpson, and evenness indices of bacteria in P. massoniana forests were significantly higher than those in karst forests (P<0.05), but there was no significant difference in non-karst natural forests. There was no significant difference in species richness index between P. massoniana forests and zonal natural forests. The species richness, Shannon-Wiener, Simpson, and evenness indices of bacteria in E. urophylla forests were not significantly different from those in zonal natural forests. The species richness index of fungi in artificial forests was significantly lower than that in zonal natural forests (P<0.05), while no significant differences were found in the Shannon-Wiener, Simpson, and evenness indices. There were significant differences in the composition of bacterial and fungal communities among different forest types (P<0.001), and the main influencing factors were plant community composition (explaining 33.4% and 21.2% of the variation, respectively) and soil total nitrogen content (explaining 24.8% and 7.8% of the variation, respectively). The difference in bacterial community composition was also influenced by soil pH (explaining 20.9% of the variation), while the fungal community composition was influenced by soil temperature (explaining 7.2% of the variation). This resulted in a significant decline in the relative abundance of nitrogen-fixing bacteria (such as Xanthobacteraceae) and copiotrophic and alkaliphilic bacteria (such as Proteobacteria, Actinobacteria and Bacteroidetes) in artificial forests, while the relative abundance of oligotrophic and acidophilic bacteria (such as Acidobacteria and Chloroflexi) increased. There was a significant increase in pine-associated symbiotic fungi (such as Mortierellaceae and Sebacinaceae) in P. massoniana forests, and eucalyptus-associated symbiotic fungi (such as Gloniaceae) in E. urophylla forests. In contrast, the symbiotic fungi (such as Russulaceae) of oak trees (the dominant species in natural forests) and copiotrophic, cold-adapted fungi (such as Hymenogastraceae) decreased in both artificial forests. There was no significant difference in bacterial functional groups among different forest types, while there were significant differences in fungal functional groups.   Conclusion  The artificial public welfare forests of P. massoniana and E. urophylla still face the problems of a monotonous plant community and declining soil nutrients, resulting in a significant reduction in fungal diversity and significant changes in functional groups, but bacterial diversity and functional groups have not been significantly affected. [Ch, 2 fig. 4 tab. 41 ref.]
Analysis of spatiotemporal evolution characteristics and driving factors of land desertification in Beijing from 1990 to 2020
DING Sirui, ZHAO Yihe, ZHAO Tingning, JIANG Qunou, JIA Yafan, SU Xinyu, YANG Qing
, Available online  doi: 10.11833/j.issn.2095-0756.20250437
[Abstract](155) [HTML] (47) [PDF](58)
Abstract:
  Objective  The aim is to deeply explore the spatiotemporal distribution patterns and driving mechanism of land desertification in Beijing, which is essential for formulating effective policies for preventing and controlling desertification and promoting ecological sustainability.   Method  Based on 7 phases of Landsat images from 1990 to 2020, a feature space was constructed using surface albedo (Albedo) and the normalized difference vegetation index (NDVI). Combined with desertification difference index and geographic detector model, the spatial distribution characteristics and key driving factors of land desertification in Beijing were revealed.   Result  From 1990 to 2020, the desertified land in Beijing was primarily distributed in plains and riparian areas, and decreased significantly by approximately 33000 hm2. Among different land use types, the degree of desertification in forest land was severe. The geographic detector analysis showed that land desertification was driven by both natural and anthropogenic factors, with population density being a key driving factor.   Conclusion  Land desertification situation in Beijing has significantly improved in 1990−2020, but there are still some desertified areas that require further restoration. Future management strategies should include rational regulation of population density, the focus on vegetation construction along rivers, and protection of cultivated land. Various measures such as soil and water conservation and afforestation should be taken comprehensively to further curb the expansion of land desertification. [Ch, 4 fig. 7 tab. 35 ref.]
Phosphorus regulated secretion of wheat roots and its impact on occurrence of cereal cyst nematodes
DONG Xiuli, WANG Pengfei, HUANG Siyao, WANG Cihong, ZHAO Mengli, QIU Wei, CHEN Junhui
, Available online  doi: 10.11833/j.issn.2095-0756.20250364
[Abstract](233) [HTML] (75) [PDF](59)
Abstract:
  Objective  Cereal cyst nematode (CCN) is a widespread and severe soil-borne disease in wheat, seriously threat to the food security in China. The application of phosphate fertilizer can effectively reduce the number of cysts in wheat field. Aim to reveal the role of root exudates in the regulation of CCN occurrence by phosphate fertilizer.   Method  A wheat pot experiment was conducted with applying different phosphorus levels (P1: 0 kg·hm−2 P2O5; P2: 72 kg·hm−2 P2O5; P3: 144 kg·hm−2 P2O5; P4: 216 kg·hm−2 P2O5). By analyzing the occurrence of CCN, as well as the composition differences of wheat root exudates which were determined by LC-MS metabolomics under different treatments.   Result  Under P3 treatment, the phosphorus concentration in shoot was significantly improved, and the number of cysts was the lowest, which was 55% lower than that of P1. As increased phosphorus supplying, the number of cysts under P4 treatment was significantly higher than that of P3, suggesting that excessive application of phosphorus might aggravate CCN diseases. The PCA analysis indicated that the composition of root exudates under P3 treatment was significantly different from that of P1. Compared with P1 treatment, there were 682 dissimilar root exudates under P3 treatment, among which 434 were significantly enriched and 248 were significantly reduced. These significant different root exudates are involved in glycan biosynthesis and metabolism, amino acid metabolism, and the biosynthesis of other secondary metabolites. Correlation analysis with cysts revealed that there were 16 significantly negatively correlated root exudates under P3 treatment, including organic oxides, organic acids, organic heterocyclic compounds, lipids, benzene ring compounds, and polyketides, and it has been reported that some of these substances have inhibitory effects on plant diseases.   Conclusion  Resistance of CCN can be enhanced by optimizing phosphate fertilizer application, which stimulates the root secretion of disease-suppressive compounds. These findings initially reveal the regulatory mechanism of phosphate fertilizer in inhibiting the occurrence of CCN, providing a theoretical basis for the green control technology system of plant parasitic nematodes through reduction of fertilizers and pesticides. [Ch, 6 fig. 2 tab. 43 ref.]
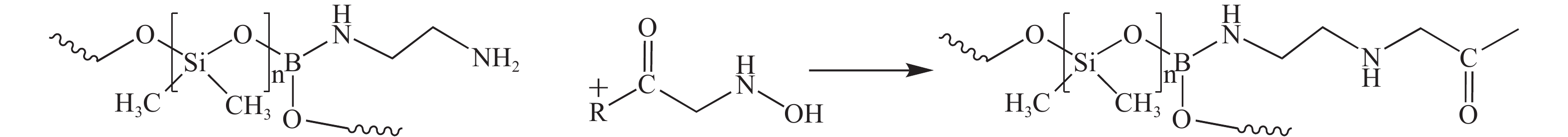
Flame retardancy and toughening of urea-formaldehyde resin modified by amino-grafted polyborosiloxane
SHEN Jiahao, CHEN Fengqing, FENG Yan, KANG Qiao, DAI Jinfeng, JIN Chunde
, Available online  doi: 10.11833/j.issn.2095-0756.20250400
[Abstract](284) [HTML] (98) [PDF](57)
Abstract:
  Objective  Urea-formaldehyde resin (UF) is widely used in decorative materials such as plywood and decorative paper due to its excellent performance and cost advantages. However, because of the high brittleness and fire safety properties of UF in applications, it is imperative to conduct toughening and flame-retardant modification on such resin to broaden its application scope.   Method  Amino-grafted polyborosiloxane (N-PBS) was used as a monomer to prepare a N-PBS-modified flame-retardant and toughened UF resin (PUF) via in-situ polymerization. An impregnation adhesive system integrating adhesion, toughness, and flame retardancy was constructed to improve the mechanical properties and flame retardancy of UF.   Result  Owing to the modification of the UF main chain by the flexible N-PBS segments, PUF-coated decorative panels with 10%N-PBS (10%PUF) exhibited superior mechanical and flame retardant properties compared to pure UF-coated panels. (1) After 30 seconds of flame combustion, the backside temperature of the decorative panel decreased by 78.2 ℃, the burn-through time was delayed by 60 seconds, and the flame self-extinguished upon removal from the fire. (2) The dry bonding strength increased by 27%, and the wet bonding strength met the standards for Type Ⅱ plywood as specified in GB/T 9846−2015. (3) The toughness was improved, as evidenced by a reduction of 0.9 mm in curling radius in a relevant test.   Conclusion  By introducing N-PBS into the UF structure via in-situ polymerization, the chemical cross-linking is achieved, which significantly enhances the flame retardancy, bonding properties and toughness of UF, thereby providing technical support for enhancing the high value-added applications and expanding the application scope of UF. [Ch, 10 fig. 36 ref.]
Seed germination characteristics of wild plant Clematis dilatata with extremely small populations
HE Shunyun, ZHAO Changgao, WANG Jichen, ZENG Xinli, LIU Zhigao
, Available online  doi: 10.11833/j.issn.2095-0756.20250440
[Abstract](311) [HTML] (131) [PDF](96)
Abstract:
  Objective  This study aims to explore the reasons for dormancy of Clematis dilatata seeds and find effective methods to break dormancy, providing a basis for the protection, development and utilization of this plant.   Methods  Using seeds of C. dilatata as experimental material, the morphological traits, seed coat permeability, and endogenous inhibitors (using seeds of Brassica rapa var. glabra as the receptor) were observed. Furthermore, treatments with different gibberellin (GA3) concentrations (0, 50, 100, and 200 mg·L−1) were applied, varying durations of cold stratification (0~98 d), and treatments of different temperature (constant and alternating) and photoperiod (alternating light/dark and complete darkness) were combined to screen for the most effective dormancy-breaking method.   Result  At maturity, seeds of C. dilatata had differentiated but underdeveloped embryos. The seed coat showed good water permeability, posing no barrier to water uptake by the embryo. Aqueous extracts from the seed coat and endosperm had no significant effect on the germination of B. rapa var. glabra seeds. Compared to the constant temperature (25 ℃) or complete darkness, alternatingtemperature (25 ℃ 16 h/15 ℃ 8 h) and a light/dark cycle (light 16 h/dark 8 h) were more conducive to seed germination. Cold stratification significantly reduced the mean time to radicle emergence (21~45 d) compared to the control (75 d). When stratification duration increased, germination rate firstly increased and then decreased, while germination potential firstly increased and then stabilized, and the mean time to radicle emergence decreased progressively until stabilizing. After 70 d of cold stratification, germination rate peaked at (64.33±5.51)%, with a germination potential of (7.33±1.15)% and a mean radicle emergence time of 25 d. Treatment with 50 mg·L−1 GA3 resulted in a high germination rate of (68.33±3.51)%, a germination potential of (8.00±1.00)%, and a mean radicle emergence time of 23 d. However, higher GA3 concentration reduced both germination rate and potential, and prolonged the mean time to radicle emergence.   Conclusion  Seeds of C. dilatata belong to non-deep simple morphophysiological dormancy. Under alternating temperature and light/dark conditions, treatment with 50 mg·L−1 GA3 or cold stratification for 70 d can effectively seed dormancy. [Ch. 2 fig. 4 tab. 31 ref.]
Preparation of wood fiber-chitosan biomass foam and its application in soilless cultivation
TANG Zhi, CHEN Xinyi, ZHOU Xiaojian, ZHENG Qingzhuang, LIAO Jingjing
, Available online  doi: 10.11833/j.issn.2095-0756.20250349
[Abstract](238) [HTML] (169) [PDF](88)
Abstract:
  Objective  This study aims to develop a cultivable foam made from renewable raw materials for use in soilless cultivation, thereby reducing reliance on conventional molding substrates such as rock wool and polyurethane.   Method  The soilless culture matrix foam material was prepared by mechanical foaming of wood residue fibers and chitosan gel. The effects of freeze-thaw treatment and Triton X-100 on the macroscopic morphological characteristics and foam volume were investigated. The structure of foam was characterized by microscopic morphology and infrared spectrum, and the effects of of citric acid as a cross-linking agent on the fundamental properties and cultivation performance of foam was evaluated through water retention performance, absorption tests, and cultivation experiments as well.   Result  The freeze-thaw treatment significantly improved the pore structure of the wood fiber-chitosan foam, with 1 g of triton X-100 (TX-100) as the optimal dosage. The addition of citric acid induced a cross-linked network within the chitosan, which could effectively enhance the pore structure and water retention capacity of the foam. Under the condition of 40 ℃ for 12 hours, the wood fiber-chitosan foam had a water loss rate of only 69.21% and its water absorption capacity reached 68.15%, a significant improvement compared to the foam without citric acid. In the cultivation experiment, the growth performance of Raphanus sativus was second only to that grown in polyurethane foam cultivation substrates.   Conclusion  The combination of a freeze-thaw process and the use of Triton X-100 can create a uniform pore structure in the foam. The wood fiber-chitosan foam prepared with citric acid as the cross-linking agent can meet the basic requirements for plant growth, demonstrating good application potential in practical cultivation experiments. [Ch, 7 fig. 1 tab. 25 ref.]
Physiological response and waterlogging tolerance of rootstocks of 9 Torreya grandis ‘Merrillii’ cultivars under waterlogging stress
DAI Kunrong, LIU Ya, YU Weiwu, WU Jiasheng, YAN Jingwei
, Available online  doi: 10.11833/j.issn.2095-0756.20250398
[Abstract](404) [HTML] (190) [PDF](94)
Abstract:
  Objective  In regions with poor drainage during the rainy season, frequent waterlogging severely constrains the increase in yield and quality of Torreya grandis ‘Merrillii’. This study aims to systematically investigate the physiological response and waterlogging tolerance of rootstocks of different T. grandis ‘Merrillii’ cultivars under waterlogging stress, which not only helps facilitate screening and cultivating waterlogging-tolerant varieties, but also provides a theoretical basis for elucidating the waterlogging-tolerant mechanism of T. grandis ‘Merrillii’.   Method  Rootstocks of 9 T. grandis ‘Merrillii’ cultivars, namely ‘Zhenzhufei’ ‘Zaoyuanfei’ ‘Yushanyufei’ ‘Jinyehongxiangyafei’ ‘Qiefei’ ‘Changyefei’ ‘Xiaozixiangyafei’ ‘Longfengxifei’ and ‘Zhimafei’ were used as test materials. 2 treatments were set up: normal moisture (control) and waterlogging. The tolerance of each cultivar to waterlogging was comprehensively evaluated by measuring 10 physiological indices in T. grandis ‘Merrillii’ leaves, including chlorophyll a and b contents, hydrogen peroxide (H2O2) content, malondialdehyde (MDA) content, electrolyte leakage rate, proline (Pro) content, and the activities of ascorbate peroxidase (APX), catalase (CAT), superoxide dismutase (SOD), and peroxidase (POD). Then, the waterlogging tolerance index of each variety was assessed based on principal component analysis and membership function analysis to comprehensively evaluate waterlogging tolerance capacity of each variety.   Result  Under waterlogging treatment, the contents of chlorophyll a and b of rootstocks of different cultivars decreased to varying degrees compared to the control. In contrast, the physiological indicators related to oxidative stress, such as H2O2 content, MDA content, electrolyte leakage rate, SOD activity, and POD activity, all increased to varying degrees. Pro content, APX activity, and CAT activity showed an increasing or decreasing trend in different cultivars. Based on principal component analysis and membership function analysis, a comprehensive evaluation of different physiological indicators was conducted to obtain the comprehensive evaluation values of waterlogging tolerance for the 9 cultivars.   Conclusion  Rootstocks of different T. grandis ‘Merrillii’ cultivars exhibit different changes in osmotic substances and antioxidant protection ability under waterlogging stress. ‘Changyefei’ ‘Jinyehongxiangyafei’ and ‘Yushanyufei’demonstrate high waterlogging resistance, while ‘Xiaozixiangyafei’ ‘Longfengxifei’ and ‘Zaoyuanfei’ show moderate tolerance. ‘Zhenzhufei’ ‘Qiefei’ and ‘Zhimafei’ have the least capacity of waterlogging tolerance. [Ch, 1 fig. 3 tab. 29 ref.]
Hydrophobic and UV-resistant properties of biobased CNC/PCNF/LNPS flexible iridescent films
XU Nuo, XU Yunzhe, TAO Wending, MA Fanfeng, LI Qian, WU Qiang
, Available online  doi: 10.11833/j.issn.2095-0756.20250375
[Abstract](397) [HTML] (180) [PDF](77)
Abstract:
  Objective  This study aims to prepare a fully biobased composite film with flexible iridescent cellulose nanocrystals (CNC)/phosphorylated cellulose nanofibers (PCNF)/lignin nanoparticles (LNPs), and systematically examine the influence of LNPs mass fraction on the optical properties, morphology, mechanical properties, humidity sensitivity, thermal stability, hydrophobicity, and ultraviolet shielding properties of the composite film.   Method  Taking CNC as the structural matrix, PCNF as the reinforcing phase, and LNPs as the functional component, a two-step method was employed to prepare a fully biobased, flexible, and iridescent CNC/PCNF/LNPs composite film.   Result  The structural color and the maximum reflection wavelength (λmax) of the film exhibited a significant redshift with increasing LNPs mass fraction. Hydrophobicity was enhanced, and the water contact angle increased from 39.0° to 76.1°, while humidity sensitivity decreased slightly. Thermal stability improved, with the maximum thermal decomposition temperature rising from 240 ℃ to 261 ℃. Ultraviolet shielding performance was enhanced, and the CNC/P20/L2.0 film (where P20 represented the mass fraction of PCNF relative to CNC as 20.0%, and L2.0 represented the mass fraction of LNPs relative to CNC as 2.0%) achieved UV absorption rates of 95.8% in the ultraviolet region (UV, 200−400 nm) and 99.2% in the mid wave UV region (UVB, 280−320 nm).   Conclusion  The mass fraction of LNPs can affect the optical properties, morphology, humidity sensitivity, thermal stability, hydrophobicity, and ultraviolet shielding properties of the composite film, but it has little effect on the mechanical properties. [Ch, 7 fig. 26 ref.]
Influence of circular holes on the bearing capacity of wooden beams
LIU Hongchao, HU Xiaoyi
, Available online  doi: 10.11833/j.issn.2095-0756.20250389
[Abstract](444) [HTML] (150) [PDF](96)
Abstract:
  Objective  This study aims to examine the influence of circular holes of different positions and sizes on the load-bearing capacity of wooden beams, explore the mechanical mechanism by which wooden beams have a certain tolerance for hole damage, and inspire the design of materials with high hole tolerance or lightweight structures.  Method  The mechanical concept of hole compatibility was proposed, and the calculation formula for hole compatibility coefficient was provided. By conducting bending and fracture experiments on wooden beams, the fracture bending moment values of wooden beams with holes of different positions and diameters were measured, corresponding relationship curves were drawn, and the hole compatibility coefficient of wooden beams was calculated. By conducting simulation analysis and fracture morphology analysis on representative wooden beams, the mechanism of their hole compatibility mechanical properties was clarified.   Result  The impact of holes below the neutral layer on the load-bearing capacity of wooden beams was greater than that of holes located above the neutral layer. When the diameter of the hole was less than 1/5 of the beam height, the bearing capacity of the wooden beam did not exceed 10%. Except for wooden beams with extremely high and low densities, the compatibility coefficient of most wooden beams was close to 1.0, which was higher than that of plastic metal aluminum beams and brittle acrylic beams. Finite element analysis showed that the stress distribution below the hole was more uniform than that above the hole, and the fracture morphology analysis revealed that the fracture surface below the hole was smoother.   Conclusion  When the diameter of the hole is smaller than the critical value, the overall bearing capacity of the wooden beam decreases slightly. When such holes are located in the stretching area of the wooden beam, the bearing capacity of the wood fibers in the lower area of the hole is more evenly exerted, and the wooden beam exhibits a mechanical phenomenon of hole compatibility as a whole. Wooden beams have better hole compatibility mechanical properties than plastic metal aluminum beams and brittle acrylic beams. The mechanical mechanism of hole compatibility can inspire the design of new fiber-reinforced composite materials, lightweight load-bearing structures with holes, and micro porous structural materials. [Ch, 6 fig. 6 tab. 25 ref.]
Mechanism of rutin in inhibiting myocardial fibrosis
JING Ruixin, WANG Ruofen, NIU Pilian, ZHANG Guannan, YANG Shengxiang, BAI Mingsheng
, Available online  doi: 10.11833/j.issn.2095-0756.20250331
[Abstract](241) [HTML] (191) [PDF](86)
Abstract:
  Objective  The objective of this study is to explore the mechanism of rutin against myocardial fibrosis (MF) based on network pharmacology, molecular docking, and cellular experiments.  Method  Based on drug and disease databases, disease-associated gene targets related to rutin and MF were identified. A multidimensional “drug-target-disease” interaction network model was constructed using Cytoscape, and the core targets were subjected to Gene Ontology (GO) and Kyoto Encyclopedia of Genes and Genomes (KEGG) pathway enrichment analysis using R software. The interaction between rutin and the core target protein was simulated through molecular docking technology. The effect of rutin on the proliferation of cardiac fibroblasts (CFs) was detected by the CCK-8 method.   Result  Network pharmacology analysis revealed that rutin acted on 91 MF-related targets, among which IL-6, TNF, TP53, and SRC were the core targets, and they were enriched in signaling pathways such as PI3K-Akt, MAPK, and IL-17. Molecular docking demonstrated that rutin had a good binding activity with the core target protein. Molecular biology experiments showed that rutin could reverse the expression of fibrotic biomarkers in TGF-β1-induced CFs and significantly downregulate the expression of key proteins associated with the MAPK-JNK/ERK signaling pathway (P<0.05).   Conclusion  Rutin may alleviate TGF-β1-induced fibrosis in CFs by inhibiting the activation of the MAPK-JNK/ERK signaling pathway. [Ch, 7 fig. 2 tab. 31 ref.]
Influence of cutting methods and pretreatment on the structure and performance of sliced bamboo veneers
LIU Xuan, HUANG Bin, CHEN Hong, LIAN Jianchang
, Available online  doi: 10.11833/j.issn.2095-0756.20250370
[Abstract](345) [HTML] (139) [PDF](96)
Abstract:
  Objective  This study aims to investigate the structural and performance differences of sliced bamboo veneers from different radial positions under various treatments, so as to provide fundamental data for achieving “bamboo as a substitute for plastic” and diversified utilization of veneers.   Method  A comparative study was conducted on the transverse and longitudinal planning methods, as well as water-boiling pretreatment process. Surface quality, flexibility, tensile properties, and chemical composition were taken as evaluation indices to quantify the effects of different processing techniques on the physical and chemical properties of sliced bamboo (Phyllostachys edulis) veneers from different radial positions.   Result  Transverse planing yielded higher surface quality and stability than longitudinal planing. The flexibility gradually decreased from the inner bark to the outer bark of the bamboo. Compared with transverse-planed unboiled veneers at the same gradient positions, the flexibility of transverse-planed boiled veneers and longitudinal-planed veneers decreased by approximately 11.47% and 34.22%, respectively. Conversely, the tensile strength of the sliced veneer increased from the inner bark to the outer bark of the bamboo. At the same gradient position, the transverse-planed boiled and unboiled veneers showed reductions of 11.78% and 21.68%, respectively. Chemical compositions showed no significant variations across radial positions due to gradient-dependent softening effects, while the crystallinity basically showed an upward trend from the inner to the outer layers of the bamboo.   Conclusion  The mechanical properties of bamboo veneers vary with radial position and planing direction. Directional planing and gradient processing can effectively coordinate mechanical properties of veneers. [Ch, 7 fig. 3 tab. 28 ref.]
Influencing factors of soil inorganic carbon sequestration and loss in urban greenspaces
ZHAO Wenshu, SHEN Yuye, YU Haibo, LIU Wei, CAI Yanjiang
, Available online  doi: 10.11833/j.issn.2095-0756.20250249
[Abstract](514) [HTML] (236) [PDF](113)
Abstract:
Soil inorganic carbon (SIC) is a key component of the soil carbon pool, and its sequestration and loss have profound impacts on the global carbon cycling and climate change. With accelerating urbanization in China, urban ecosystems have become a focal point of ecological research. Urban green spaces, as integral components of urban ecosystems, are closely linked to soil carbon dynamics, climate regulation, and ecosystem services, and their response and feedback to urbanization will inevitably be the focus and priority of study. However, the understanding of SIC cycling in urban green spaces remains limited. This paper examined the potential impacts of human activities such as land management and construction on SIC in urban ecosystems. It systematically overviewed the following aspects: (1) sequestration, loss and influencing factors of SIC in urban green spaces under urbanization; (2) the driving effects of changes in soil physical properties, nitrogen inputs, pH, and salinity on the carbonate dissolution–precipitation balance of SIC in urban green spaces; (3) the impact of soil fauna and microbial communities on SIC formation process. Future research should focus on the driving mechanism of SIC dynamics under urbanization, so as to make up for the research deficiencies in inorganic carbon in urban green spaces and provide theoretical support for improving carbon cycling theory and optimizing ecosystem functions in urban ecosystems. [Ch, 1 tab. 83 ref.]
Research progress on organogenic regeneration in woody plants based on tissue culture
XU Chengcheng, LIU Jin, WU En, ZHANG Donglin, XU Lu, XIANG Lili, LIAO Zhenkun, YU Xiaoying, LI Yanlin
, Available online  doi: 10.11833/j.issn.2095-0756.20250455
[Abstract](1371) [HTML] (467) [PDF](154)
Abstract:
However, the current organogenic regeneration system generally has technical bottlenecks such as rooting difficulties, severe browning and strong genotype dependence in adult materials, which seriously restricts the relevant breeding and breeding process. The key external factors affecting regeneration efficiency, including explant selection, media optimization, and the ratio and treatment timing of plant growth regulators (PGRs) are systematically sorted out. At the molecular mechanism level, the cellular and molecular regulatory mechanisms from callus induction to adventitious root/adventitious bud formation were expounded, and the core mechanisms of auxin signaling (ARF-WOX-LBD pathway) regulating adventitious root genesis and cytokinin signaling (ARR-WUS-CLV3 loop) regulating adventitious bud formation were revealed. In view of the technical bottlenecks such as the difficulty of rooting of adult materials and the serious browning of high-phenolic varieties, a comprehensive countermeasure combining physiological and epigenetic regulation was further proposed. This paper analyzes that the organogenesis of woody plants is jointly regulated by external culture conditions, internal hormone pathways and epigenetic status, and the essence of adult material regeneration disorder is that regeneration-related genes are systematically inhibited at the epigenetic level. In the future, through deepening mechanism analysis and technological innovation, it is expected to systematically break through the regrowth obstacles of woody plants and provide systematic support for precision breeding and gene function research of forest trees. [Ch, 1 fig. 2 tab. 82 ref.]
Evaluation of water conservation function of Robinia pseudoacacia plantation at different growth stages
ZENG Xing, BI Huaxing, GUAN Ning, ZHOU Tao, QIU Ting, KANG Sai, LI Zhipeng, HUANG Haobo
, Available online  doi: 10.11833/j.issn.2095-0756.20250275
[Abstract](738) [HTML] (274) [PDF](106)
Abstract:
  Objective  The aim is to explore the difference in water conservation function of Robinia pseudoacacia plantations at different growth stages in loess areas of western Shanxi, and provide scientific basis for improving water conservation capacity and management of forest stands.   Method  Taking R. pseudoacacia plantations of 5 age groups (with forest ages of 15, 23, 27, 34, and 41 years respectively ) in Caijiachuan watershed, Linfen City of Shanxi Province as the research objects, water conservation indicators in vertical layers (canopy, litter, and soil) were measured, including canopy interception rate, litter water-holding capacity, soil physical properties, and water holding characteristics. Comprehensive evaluation of the water conservation function was conducted based on Entropy Weight-Approximate Ideal Solution Ranking (TOPSIS).   Result  (1) The leaf area index and interception rate of the canopy layer showed a trend of first increasing and then decreasing as the age increased, with the highest values observed in middle-aged forests (23 years), and remained stable after maturity. (2) The litter layer in middle-aged forests exhibited the highest accumulation and maximum water holding capacity, while the effective retention capacity was superior in mature stands. (3) Young stands (15 years) had the highest non-capillary and saturated water-holding capacities, while middle-aged stands excelled in capillary water retention. (4) Soil layers contributed the most to water conservation. Water retention capacity first increased and then declined with age, reaching peak in middle-aged stands.  Conclusion  The water conservation function of the middle-aged R. pseudoacacia plantation is the best. To enhance the water conservation function, inefficient and degraded stands should be selectively harvested and replanted, which is in line with regional project for low efficiency forest transformation and functional improvement. [Ch, 2 fig. 5 tab. 34 ref.]
The improvement effect and mechanism of conservation tillage measures on soil structure in wine vineyards
YANG Fan, ZHANG Liang, CHENG Chunying, ZHAO Xinru, YANG Siqi, SANG Qianqian, XUE Tingting
, Available online  doi: 10.11833/j.issn.2095-0756.20250203
[Abstract](749) [HTML] (261) [PDF](92)
Abstract:
  Objective  The objective is to investigate the changes in soil physicochemical properties, aggregates and microbial communities in the wine vineyards at the eastern foot of Helan Mountains in Ningxia under conservation tillage measures, and to elucidate the correlation between soil physicochemical properties and microbial communities.   Method  Taking the wine grape variety Vitis vinifera ‘Cabernet Sauvignon’ as the experimental material, natural grass (NT), branch mulching (CTS), and natural grass + branch mulching (NTS) were set up as treatments and clean tillage (ck) was used as the control. The indicators such as soil pH, electrical conductivity (EC), aggregate stability, nitrogen, phosphorus, potassium, organic matter contents, and relative abundance and diversity of bacteria and fungi were measured and analyzed in the wine vineyards during the flowering period (May), fruit swelling period (July), and fruit ripening period (September).   Result  (1) Compared with ck, NT, CTS, and NTS treatments significantly increased soil pH and total phosphorus, alkali-hydrolyzable nitrogen, available phosphorus, and organic matter contents at different growth stages of the grapes (P<0.05). In September, the soil organic matter content in NT, CTS, and NTS treatments increased by 34.71%, 93.33%, and 68.73%, respectively. (2) Compared with ck, the stability of soil aggregates under NT, CTS, and NTS treatments was significantly improved (P<0.05). Particularly in September, NTS significantly increased the mean weight diameter (MWD) of aggregates by 26.23%, the mean geometric diameter (MGD) of aggregates by 67.65%, and the percentage of aggregates larger than 0.250 mm (R0.25) by 31.33%, resulting in an improvement in soil structure. (3) NT, CTS, and NTS treatments significantly increased the relative abundance and diversity of bacteria and fungi in the soil (P< 0.05), and altered the microbial community structure.   Conclusion  NT, CTS, and NTS treatments can significantly improve soil physical-chemical and microbial properties in the ‘Cabernet Sauvignon’ vineyard. [Ch, 4 fig. 3 tab. 54 ref.]